Section
2 Scope
2.1 General
2.1.1 This document applies to project certification of offshore wind farms, for both fixed
and floating structures, although most of the principles can also be applied to
onshore developments.
2.2 Exclusions
2.2.1 This document does not address local regulations or standards that may
apply to the WT’s site, including safety and environmental regulations, electrical
compatibility and grid connection requirements. Evaluation for compliance with such
requirements can be undertaken by LR, as an addition to the certification scope
required by IEC 61400-22 Wind turbines – Part 22: Conformity testing and
certification and IECRE OD-502 Project Certification Scheme.
2.2.2 IEC 61400-22 Wind turbines – Part 22: Conformity testing and
certification and IECRE OD-502 Project Certification Scheme do not
directly address requirements for manned WT facilities or ‘other installations’
associated with an offshore wind farm. Manned offshore WT facilities or ‘other
installations’ will be subject to special considerations on a case-by-case
basis.
2.2.3 This document does not address requirements for vessels used for
transportation, installation or maintenance of offshore WTs. For detailed guidance
on this aspect, refer to the LR documents Guidance Notes for Wind Turbine
Installation Vessels and Guidance Notes for the Classification of Wind
Farm Service Vessels.
2.3 Modular approach to project certification
2.3.1 IEC 61400-22 Wind turbines – Part 22: Conformity testing and
certification and IECRE OD-502 Project Certification Scheme break the
project certification scope into thirteen modules, of which three are optional, plus
one further module covering the operational phase. Each module is addressed in
detail in Ch 2 Project Certification Modules.
2.3.3 IECRE OD-502 Project Certification Scheme further breaks the
project design certification scope into eleven modules, of which three are optional.
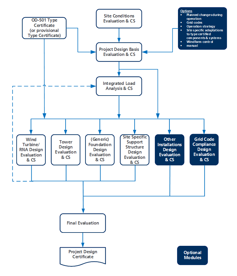
The project design certification modules are shown in Figure 1.2.2 OD-502 Project design certification modules. IECRE OD-502 Project Certification Scheme
requires surveillance modules to be completed for the issue of a full project
certificate.
2.3.4 IECRE OD-502 Project Certification Scheme additionally describes a
site suitability evaluation which consists of five modules, of which one is
optional.
2.3.5 The modular approach in IEC 61400-22 Wind turbines – Part 22:
Conformity testing and certification and IECRE OD-502 Project
Certification Scheme allows for conformity statements to be issued by the
certification body for individual modules.
Figure 1.2.2 OD-502 Project design certification modules
Figure 1.2.3 OD-502 Site suitability evaluation modules
2.3.6 All mandatory project certification modules (as applicable to the asset
being evaluated) must be completed in order to issue a project certificate. Should
an applicant instruct LR to complete evaluations for selected modules, conformity
statements can, however, be issued for the completed modules (noting that some
modules are interdependent – refer to Ch 2 Project Certification Modules).
2.3.7 Deliverables also follow the modular structure, with evaluation reports
and conformity statements being issued by the certification body for each of the
project modules (including the operational and maintenance module) except for the
final evaluation and project certificate modules. The final evaluation module is
concluded with just an evaluation report, which results in the issue of the project
design certificate or project certificate. The purpose of the evaluation reports is
to provide further details of the certification body’s reviews, their findings
including close-out of any comments, any outstanding issues, and a summary of the
information reviewed during the evaluation. Interim evaluation reports can be issued
for any of the project modules, as agreed with the client/applicant.
2.3.8 If a client (applicant) wishes to engage a certification body for
evaluation of an early stage of their project design (e.g. basic engineering or
front-end engineering design), a conformity statement can be issued on satisfactory
completion of the evaluation, provided the stage of design that has been evaluated
is clearly described on the statement and the supporting evaluation report (i.e. it
must be made clear that the conformity statement does not represent certification of
the detailed design). If the mandatory modules as defined in IECRE OD-502 Project
Certification Scheme are completed, this will result in the issue of a site
suitability evaluation conformity statement.
2.4 Clarification sheets
2.4.1 IECRE clarification sheets (CSHs) are used to provided uniform interpretation of IEC
61400-22 Wind turbines – Part 22: Conformity testing and certification, the
IECRE Rules and operational documents (e.g. OD-501 and OD-502), as well as the
standards used within these schemes (e.g. IEC 61400 series), to enable uniform
application of the certification schemes.
2.4.2 CSHs are maintained and can be accessed on the IECRE webpage (www.iecre.org).
The maintenance of the IEC Wind Turbine Certification Advisory Committee (WT CAC)
clarification sheets has been taken over by IECRE, and these can also be accessed on
the aforementioned IECRE webpage.
2.5 IECRE decisions
2.5.1 IECRE decisions
(https://decisions.iecre.org/iecre/iecrede.nsf/re_h.xsp?v=remc) where
relevant and applicable to the project certification scheme will be taken into
consideration and incorporated within the project work instructions.
2.6 Certification by others
2.6.1 If an applicant (client) wishes to engage different certification bodies
for different project certification modules, LR will review and recognise evaluation
reports and conformity statements issued by accredited ISO/IEC 17065 Conformity
assessment – Requirements for bodies certifying products, processes and services
and IECRE approved RECBs, as applicable per the certification scheme. By
recognising the evaluation reports and conformity statements, LR is not taking
responsibility for the other certification bodies’ certification work. Arrangements
for managing interfaces between modules and for receiving information required in
support of modules completed by other certification bodies should be in place before
work starts.
2.6.2 The IECRE CSH CBC 6A which provides guidelines with respect to recognition of
certification, evaluation reports and conformity statements between certification
bodies, including the above items, shall apply.
2.7 Interfaces
2.7.1 Interfaces between the different certification modules, and in particular
where more than one certification body is engaged, should be carefully considered
and evaluated to ensure that the required inputs are provided and that there are no
gaps in the required project certification scheme due to inaccurate assumptions or
missing information, or otherwise between the different project modules.
2.8 National Requirements
2.8.1 Where National Requirements apply, such as in Denmark (BEK nr 1773 af
30/11/2020), Germany (BSH 7005), the Netherlands (RWS 6.16g) and the USA (30 CFR
585, Subpart G), the IEC 61400-22 Wind turbines – Part 22: Conformity testing and
certification and IECRE OD-502 Project Certification Scheme
certification schemes can be utilised to meet all or part of those National
Requirements. Where additional requirements apply these shall be agreed and recorded
before work starts, and updated accordingly if any of these requirements change.
2.9 Work instruction
2.9.1 The project certification services provided by LR shall be executed by
using LR’s offshore wind certification work instructions (WIs), aligned with the
requirements of the IEC 61400-22 Wind turbines – Part 22: Conformity testing and
certification and IECRE OD-502 Project Certification Scheme
certification schemes, detailing the items that shall be evaluated and the steps to
be followed for each individual module to achieve certification.
2.9.2 The WIs are project specific and shall be reviewed and amended, as required, prior to
the execution of each project to ensure that the scope as agreed with the applicant
has been correctly captured and recorded, including any specific National
Requirements applicable.
2.9.3 The WIs shall be used to record the evaluation activities undertaken (e.g. design
reviews, site surveillance, etc.) and to record comments/conditions, if any, that
arise during the evaluation for these to be reflected in the module evaluation
reports and conformity statements as required.
2.9.4 Before a module evaluation report can be completed and reviewed, each module
evaluator shall populate the corresponding module WI and confirm the completion of
the evaluation activities.
2.10 Deliverables
2.10.1 In the context of the two project certification schemes described within this
document the following deliverables are outcomes of their activities:
- evaluation reports;
- conformity statements;
- final evaluation report;
- project design certificate (IECRE OD-502 only);
- a project certificate;
- a site suitability evaluation (IECRE OD-502 only).
Provisional conformity statements and/or certificates may be issued if the evaluation
reports make a clear recommendation to issue a provisional statement/certificate and
only in cases where the outstanding items do not have an impact on the primary
safety of the certified assets (non-safety critical). Provisional conformity
statements and/or certificates should be limited to a maximum validity period of one
(1) year and clearly state the outstanding items that should be addressed.
2.10.2 In particular circumstances, such as an external project stakeholder request, interim
evaluation reports can be issued to the applicant, if requested, in order to report
the work undertaken so far and the level of completion.
|
| Copyright 2022 Clasifications Register Group Limited, International Maritime Organization, International Labour Organization or Maritime
and Coastguard Agency. All rights reserved. Clasifications Register Group Limited, its affiliates and subsidiaries and their respective
officers, employees or agents are, individually and collectively, referred to in this clause as 'Clasifications Register'. Clasifications
Register assumes no responsibility and shall not be liable to any person for any loss, damage or expense caused by reliance
on the information or advice in this document or howsoever provided, unless that person has signed a contract with the relevant
Clasifications Register entity for the provision of this information or advice and in that case any responsibility or liability is
exclusively on the terms and conditions set out in that contract.
|
 |
|